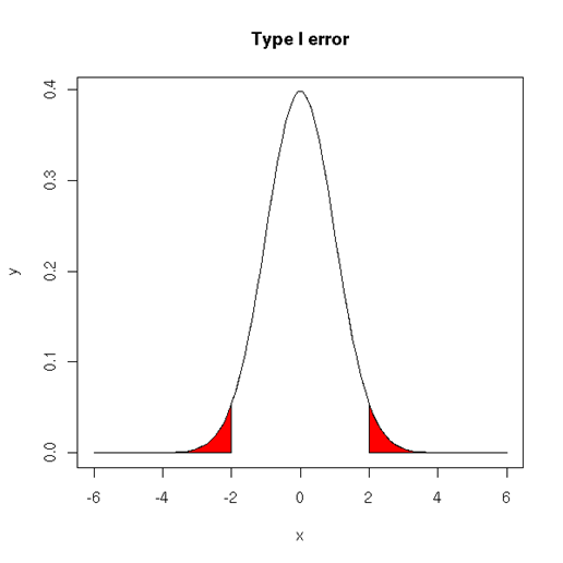
Los errores de tipo 1 son los que resultan de rechazar erróneamente Ho -la hipótesis nula- cuando en realidad es cierta (es decir, un resultado falso positivo).
Normalmente, el riesgo de que esto ocurra viene dado por una probabilidad alfa, escrita n < 0,05 para que el nivel de probabilidad de que se produzca un error de tipo 1 sea inferior a la vigésima parte.

Añada a esta página información que sería útil tener a mano durante una consulta, como una dirección web o un número de teléfono. Esta información se mostrará siempre que visite esta página